Если планируется капитальный ремонт в квартире или офисе необходимо разработать проектную документацию. В пакете обязательно будут листы, связанные с электричеством - монтажные, принципиальные и функциональные. Что такое схема электрической цепи, для чего она используется?
Прежде чем покупать лампочки, розетки и счетчики, будущую систему надо продумать, получив ответы на вопросы:
Какие элементы нужны для реализации требований;
Как надо соединить компоненты между собой;
Где и как будут смонтированы счетчики, розетки и выключатели.
Дизайнеры рисуют красивые картинки, которые дают общее представление о помещении после ремонта, но работать по таким эскизам невозможно. Инженерный подход заключается в создании набора чертежей с различными уровнями детализации.
Все компоненты будущей цепи изображают на электрической схеме с помощью условных обозначений, что позволяет увидеть всю конструкцию в целом. Благодаря набору чертежей легко разделить работы по специальностям - сметчик готовит спецификацию, электромонтажник собирает щиток, строители прокладывают гофру и устанавливают подрозетники.
Детали показывают на электрической схеме с помощью значков, а соединительные провода – линиями, что помогает понять связи элементов, а после сделать правильные соединения при монтаже.
Чтобы чертеж могли прочесть прорабы, монтажники и рабочие, его оформляют по единому стандарту конструкторской документации (ЕСКД). Из чего состоит электрическая схема? Лист типового формата содержит рамку и штамп, в которых вписаны названия изделия, тип, кодовое обозначение, ссылки на другие листы. Собственно электрическая схема состоит из условных графических обозначений элементов, для чего нужен каждый из них - пояснит соответствующий ГОСТ.

Декомпозиция - главный принцип инженерной работы, подразумевает продвижение от общего к частному, от общих набросков к деталям. Это позволяет передать в графическом виде общие принципы функционирования системы, а также пояснить подробности - вплоть до точек соединения проводов и пространственного расположения элементов. Таким образом в каждый момент времени для каждого вида работ будет использоваться свой чертеж.
Данный чертеж дает общее представление об устройстве энергосистемы и показывает ее основные элементы – трансформаторы, рубильники, приборы учета и защиты.
Функциональная электрическая схема
Показывает крупные функциональные блоки и общие соединения без углубления в детали. Цель - объяснить физические процессы, протекающие в системе. Например, ввод высокого напряжения через рубильники и разрядник, понижение напряжения до 220 В, контроль перенапряжения, автоматы защиты.
Этот подробный чертеж включает в себя все элементы, которые будут использованы при изготовлении системы, разъемы, гнезда и контакты, линии соединений между ними. Карта используется при сборке системы, диагностике и ремонте.
Показывает конструкционные элементы в том виде, как они будут смонтированы в щитке или шкафу, включая взаимное расположение корпусов и кабельных вводов. Монтажная карта используется при сборке системы и коммутации элементов, позволяет мастеру сопоставить чертеж с реальным блоком.
Чертеж - это язык, на котором разговаривают инженеры. Его необходимо знать, чтобы начать читать электрические схемы. Словарем и разговорником в данном случае выступает стандарт, который задает виды и типы чертежей, что определяет каждый из них.
Помимо языка символов существуют общие принципы построения чертежей. Для принципиальных и функциональных графиков - прохождение сигнала слева от входа, направо к выходу.
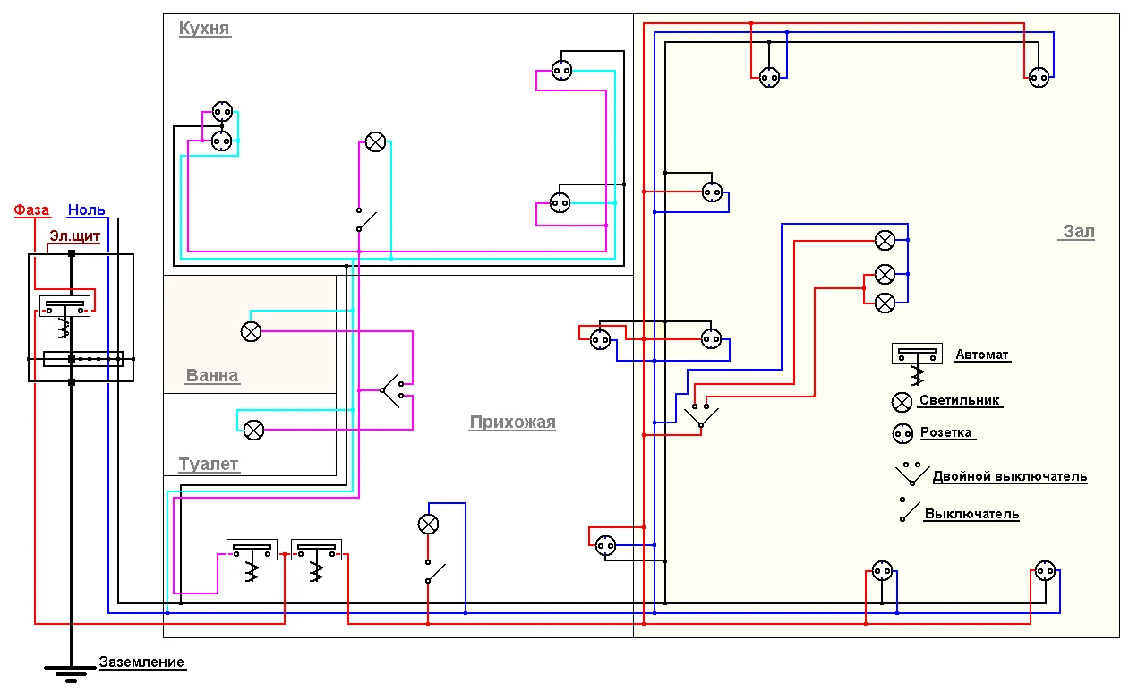
Монтажные чертежи отражают физическое расположение компонентов. Для электрошкафа - порядок установки пакетников и УЗО на рейку, для квартиры - поэтажный план с расположением розеток и светильников. Сборку принято начинать с коммутации цепей фазы, нулевые провода соединяют на общую шину.
Электрическая схема составляется по ГОСТ, каждый элемент изображается символом, значение которого надо запомнить. Сплошные линии определяют связи элементов между собой, точки показывают места физического соединения контактов.
Важность использования графических изображений при подключении сети очень высока. Даже если домашний мастер устанавливает один выключатель, не следует путать фазовый и нулевой проводники.
Проекты для более сложных конструкций разрабатывают профессиональные мастера, выполняющие электромонтажные работы.
На подобной электрической схеме изображают, что будет в цепи:
Лампы, розетки, счетчики и УЗО;
Устройства, которые могут работать;
Источники электрической энергии.
Кроме того, показаны соединительные провода и кабели. Иногда готовый чертеж помещают непосредственно в щиток, чтобы вызванному ремонтнику не пришлось прозванивать цепи.